行业聚焦

拓展国际市场,提升品牌国际影响力

中国智能驾驶芯片行业相关政策、市场规模及趋势分析发布日期:2025-07-22 浏览次数:1358

2025年中国智能驾驶芯片行业相关政策、市场规模及趋势分析
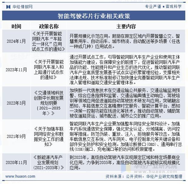
汽车智能驾驶行业一直以来都是国家重点鼓励、发展的战略性产业。近年来,国家部委陆续发布了一系列支持行业发展的产业政策,促进智能网联汽车产品的功能、性能提升和产业生态的迭代优化,推动智能网联汽车产业高质量发展,加快了智能驾驶行业的飞速发展,智驾芯片作为智能驾驶行业中重要一环,相关政策的推行也将为行业的发展提供充足动力。

随着辅助驾驶功能逐步量产,乘用车中除了已大量普及的L0级的辅助功能外,L1-L2级的高级辅助驾驶技术也逐步成为行业标配,渗透率逐年提升,智能驾驶有着较大的潜在市场空间。据统计2023年全球自动驾驶乘用车辆销量约为5.05千万辆,我国销量约为1.95千万辆其中,L1级、L2级、L3至L5级车辆于2023年的渗透率在全球分别达38.8%、31.0%及0.01%,而在我国分别达32.6%、42.1%及0.01%。随著技术成本不断降低及消费者的接受度越来越高,自动驾驶乘用车得到广泛地应用。

本文节选自华经产业研究院发布的《2024年中国智能驾驶芯片行业发展现状及趋势分析,国产算力芯片安全可靠性逐步成熟,国产替代加速「图」》,如需获取全文内容,可进入华经情报网搜索查看。
在轻量级行泊一体化域控方案中,单SoC(系统级芯片)方案因其高集成度、经济成本低及易于维护的特性而备受推崇。该方案的核心在于,整个域控系统的核心运算任务由单一的SoC芯片高效执行,这不仅精简了硬件组件的数量,降低了整体功耗与成本,还极大简化了系统的设计与调试流程。多家国内芯片供应商纷纷推出支持单SoC行泊一体的芯片产品,展现出强劲的竞争力。据统计2023年全球车规级SoC市场规模达到了579亿元,2019-2023年CAGR约为32.12%,我国市场规模达到267亿元,2019-2023年CAGR约为41.82%。

在ADAS功能进一步普及的推动下,全球ADASSoC市场迎来快速增长,2023年全球ADAS应用的自动驾驶SoC市场规模达到了275亿元,2019-2023年CAGR约为38.84%,我国市场规模达到了141亿元,2019-2023年CAGR约为55.69%。

华经产业研究院研究团队使用桌面研究与定量调查、定性分析相结合的方式,全面客观的剖析智能驾驶芯片行业发展的总体市场容量、产业链、经营特性、盈利能力和商业模式等。科学使用SCP模型、SWOT、PEST、回归分析、SPACE矩阵等研究模型与方法综合分析智能驾驶芯片行业市场环境、产业政策、竞争格局、技术革新、市场风险、行业壁垒、机遇以及挑战等相关因素。根据智能驾驶芯片行业的发展轨迹及实践经验,精心研究编制《2025-2031年中国智能驾驶芯片行业市场全景监测及投资战略咨询报告》,为企业、科研、投资机构等单位投资决策、战略规划、产业研究提供重要参考。
来源声明:以上内容部分(包含图片、文字)来源于网络,如有侵权,请及时与本站联系。

留言

电话

0512-69598718

返回